跳到主要內容

花蓮縣政府地政處

:::
首頁 非都市土地專區
Line

字級設定:

列印
非都市土地專區
非都市土地專區2019/12/27地用科

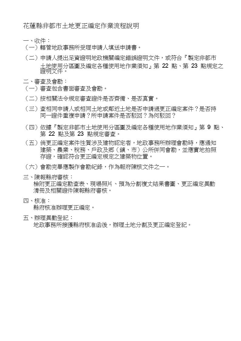
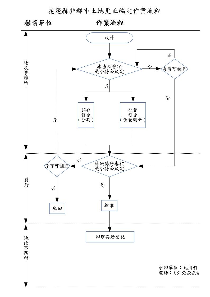
非都市土地更正編定案件之申請作業程序

非都市土地更正編定簡介
經編定使用之土地,地政單位因原編定時無法確定土地之使用是否合法以致編定錯誤,由土地所有權人檢具確於公告編定前或公告編定期間已變更使用之合法證明文件,向土地所在地之地政事務所申請更正為正確之使用地類別。
非都市土地中之『田』地目土地,自內政部62年12月24日公布『實施都市計畫以外地區建築物管理辦法』起實施管制,其他土地自本縣於74年11月16日辦理分區及用地編定公告起實施建築管制。土地所有權人可檢附建築管制前之合法房屋證明文件,向地政事務所申請更正編定為建築用地。 

申請更正編定為甲種建築用地或丙種建築用地,以下證明文件擇一檢附
一、曾於該建物設籍之戶籍本。
二、繳納房屋稅憑證或稅捐證明。
三、繳納水電費證明。
四、未實施建築管理地區建物完工證明書。
五、建築執照或建物登記證明。
六、其他經直轄市或縣(市)主管機關採認足以明確證明之文件。

相關照片

回列表